未来已来,聚创时代,为弘扬创新精神,提升书院学术氛围,促进学生全面发展,9月26日下午,宏嘉书院举办了“涵养文化根脉,探索前沿科技”永利集团88304官网第六届本科生学术论坛暨宏嘉书院第二届本科生学术论坛论文答辩会,答辩会在永利集团88304官网东区计算机大楼1106和1104会议室举行。
永利集团88304官网计算机工程与科学学院党委副书记、副院长赖练,通信与信息工程学院教授管业鹏、副教授赵恒凯,计算机工程与科学学院教授余航、讲师朱能军,计算机工程与科学学院学业发展中心负责人李清怡、通信与信息工程学院学业发展中心负责人陈砚颖及书院全体参赛队伍共同出席答辩会。通信与信息工程学院2022级本科生蓝晶晶和计算机工程与科学学院2023级学生傅世明主持会议。

活动伊始,党委副书记、副院长赖练致辞。她号召书院学子们应当积极参与学术活动,以此作为起点,在之后的学习中,日积月累,继续走好自己科研的道路,不断培养学术兴趣,提升科研能力,预祝各团队在学院、学校及更大的平台上取得优异成绩。

经过前期论文征集、开题指导、学院审查,本次论坛共有34支团队脱颖而出进入答辩环节。参赛团队选取前沿主题,聚焦新一代电子信息技术,专注智能化、数字化、网联化领域,在每组三分钟陈述时间内,参赛同学从论文主题、研究方法、研究内容、研究成果四个方面进行阐述,对研究成果进行了精彩的展示。四位评审专家从论文写作规范性、论文结构合理性、论文摘要精炼性、论文工作量、论文创新性、论文成果六个维度给选手们进行打分,问答环节中,评审专家悉心指出论文研究的不足点,为选手们提升论文质量提供了方向。
随后,余航教授作为专家评委代表进行了总结点评发言,对参赛团队的论文完成度表示肯定,并针对学术论文的写作提出了中肯建议,希望同学们能够严谨写作、遵守学术规范,同时研究学术是一个长期的过程,应当坚持不懈,做到“‘宏’创新之风,建学术之‘嘉’”。
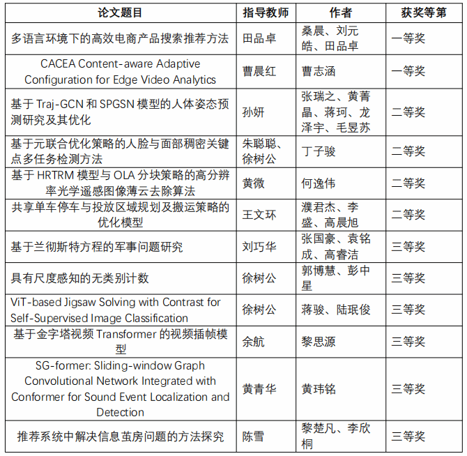
经评审,最终共有十支队伍分别获得了此次论坛的一、二、三等奖,名单如下:




本次宏嘉书院本科生学术论坛答辩会,培养与提高了书院本科生的学术素养,为学生们提供了独特的学术交流机会和学术成果展示平台,锤炼了同学们的学术表达能力,也促进了学生与专业教师之间的学术互动。“宏才远志、嘉言善行”,希望同学们在专业领域持续发现研究兴趣,不断交流提升,成长为致力于科学探索、技术创新、服务社会的卓越人才。
